Hello esteemed educators and industry leaders,
This month, our deep dive explores the pressing challenges facing the U.S. education system. Together, let’s understand these issues and deliberate on solutions to pave a transformative path for our students.
1. ASSESSING THE DOWNFALLS
Declining Academic Performance:
While the U.S. has historically been a beacon of innovation and academic prowess, recent years have painted a different picture. U.S. students are now ranking below many of their peers in industrialized nations, particularly in critical areas such as math and science. Our academic edge is dulling, which begs the question: What’s changed?

📊Infographic: A timeline chart showcasing the decline in PISA scores for U.S. students over the last two decades. Source: NEPC
Inequity Across Districts:
One of the profound injustices in our system is the glaring inequity across school districts. It’s become painfully evident that a student’s ZIP code plays a massive role in determining their education quality. Schools in affluent districts benefit from advanced resources, while those in lower-income areas struggle with introductory provisions, creating a vast disparity in learning outcomes.
Decreased Teacher Morale:
Our educators shape the future, but their morale has taken a hit in recent years. Factors such as low salaries, insufficient professional development opportunities, and ballooning classroom sizes contribute to declining job satisfaction and high turnover rates among teachers.

📈 Stat Spotlight: Research indicates that teachers in the U.S. often earn significantly less than their peers in other professions with similar educational backgrounds. Source: EdWeek
2. CRAFTING SOLUTIONS
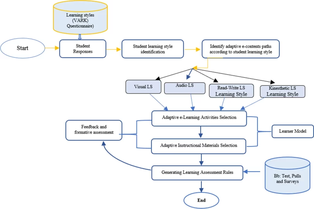
Personalized Learning Models:
The one-size-fits-all approach in education is antiquated. By leveraging cutting-edge technology, we can now cater to individual student needs. This ensures that each student is engaged and challenged according to their pace and level, resulting in improved comprehension and retention.

📊Infographic: A flowchart showcasing how adaptive technology identifies students’ proficiency levels and tailors content to match their learning trajectory. Source: SpringerOpen
Holistic Education:
Education isn’t just about academic achievements. As we evolve, there’s a growing recognition of the importance of a holistic approach. Schools need to cultivate students’ life skills, critical thinking, emotional intelligence, and resilience to prepare them for real-world challenges.

📉 Graph Highlight: A survey reveals that schools emphasizing holistic education witness a surge in student engagement and overall well-being. Source: NAIS
Teacher Empowerment:
To revolutionize education, we must start with our educators. They need better professional development opportunities, competitive pay, smaller classroom sizes, and a supportive work environment. The ripple effect benefits the entire education ecosystem when teachers are empowered and valued.

- Community type is defined by the urban-centric school locale code based on the 2010 Decennial Census data, collapsed into four categories: city, suburban, town, and rural.
- Instructional level refers to the grade levels taught by a teacher. It divides teachers into elementary or secondary based on the grades taught, primary teaching assignments, and the structure of their classes.
NOTE: Interpret data on city teachers with caution. After nonresponse adjustments, the nonresponse bias for this category is more excellent than other characteristics.
SOURCE: U.S. Department of Education, National Center for Education Statistics, National Teacher and Principal Survey (NTPS), “Public School Teacher Data File,” 2015–16.
📈 Stat Spotlight: A bar chart comparing teacher job satisfaction in the United States. Source: NCES
Community Involvement:
A robust education system thrives on community support. We must reinforce bridges between schools and their surrounding communities. This means encouraging parent involvement, forging partnerships with local businesses, and fostering mentorship programs that provide students with real-world exposure.
3. DRIVING THE FUTURE
Recommendations for Policymakers:
- Invest in Early Childhood Education: The foundation years of a child’s education are crucial. Quality early education programs set the stage for a lifetime of learning, enhancing academic performance and contributing to reduced crime rates and more engaged citizens.
Rethink Standardized Testing:
While standardized tests have merits, we need a more comprehensive evaluation system. This system should assess a broader range of skills, from creativity to problem-solving capabilities, to get a fuller picture of a student’s potential.
Bridge the Digital Divide:
The digital era promises vast educational possibilities. Yet, a significant number of students lack access to essential digital tools. Policymakers must ensure equitable access to these resources, leveling the playing field for all students.
📈 Stat Spotlight: Studies show that for every $1 invested in early childhood education, there’s a potential return of up to $6 in future economic benefits. Sources: FirstThingsFirst; Purdue University
Closing Thoughts:
The journey to transform U.S. education is complex, but promising a brighter, more equitable future is worth the effort. By taking collective actions and championing innovative approaches, we can nurture an education system where every student has the opportunity to shine.
Stay informed, stay engaged, and stay inspired.
Warm regards,
The Evelyn Learning Team


